发布时间:2021-07-06
各有关单位:
建筑企业资质是企业从事经营活动的基础门槛和必需要素,也是政府调控市场、引导行业健康、规范发展的重要手段,是建设行政主管部门对从事建筑活动的建筑施工企业、勘察设计单位和工程监理单位的人员素质、管理水平、资金数量、业务能力、技术装备等进行审查和能力确认的一种管理手段。
2020年12月2日住房和城乡建设部正式印发《建设工程企业资质管理制度改革方案》。企业资质类别和等级数量由593项压减至245项,多项资质被取消、合并,本次众多改革举措将给建筑业带来巨大变革。近日针对建设工程企业资质管理“新标准”进行了修订,现已制定征求意见稿。
近日,住建部官网发布做好建筑业“证照分离”改革衔接有关工作的通知,自2021年7月1日起,各级住房和城乡建设主管部门停止受理建设工程企业资质的首次、延续、增项和重新核定的60多项申请,2021年7月1日前已受理的,按照原资质标准进行审批。为做好政策衔接,自2021年7月1日至新的建设工程企业资质标准实施之日止,附件所列资质证书继续有效,有效期届满的,统一延期至新的建设工程企业资质标准实施之日。新的建设工程企业资质标准实施后,持有上述资质证书的企业按照有关规定实行换证。自2021年7月1日起,建筑业企业施工劳务资质由审批制改为备案制,由企业注册地设区市住房和城乡建设主管部门负责办理备案手续。企业完成备案手续并取得资质证书后,即可承接施工劳务作业。《住房和城乡建设部办公厅关于开展建设工程企业资质审批权限下放试点的通知》(建办市函〔2020〕654号)和《住房和城乡建设部办公厅关于扩大建设工程企业资质审批权限下放试点范围的通知》(建办市函〔2021〕93号)明确的试点时间统一延长至新的建设工程企业资质管理规定实施之日。要精简企业申报材料,不得要求企业提供人员身份证明和社保证明、企业资质证书、注册执业人员资格证书等证明材料,切实减轻企业负担。
资质是企业参与市场竞争的“通行证”,是企业实力的重要体现,资质改革关乎行业发展全局。在资质新政大改背景下企业如何更好的提升企业竞争力,更好的实现平稳过渡?为了帮助企业及时了解资质“新标准”修订变化,使企业正确理解、提前做好资质规划。现将最新版《建设工程企业资质管理规定(公开征求意见稿)》、《工程勘察/工程设计/施工企业资质标准(征求意见稿)》,此次修订与之前3月份版本相比内容变化还是很大的!施工资质取消了对职称人员的考核,但增加了对建造师人员的业绩考核,并降低了增值税的考核指标等,详见附件:
以下附件:
1:建设工程企业资质管理规定
2:施工企业资质标准
3:工程勘察资质标准
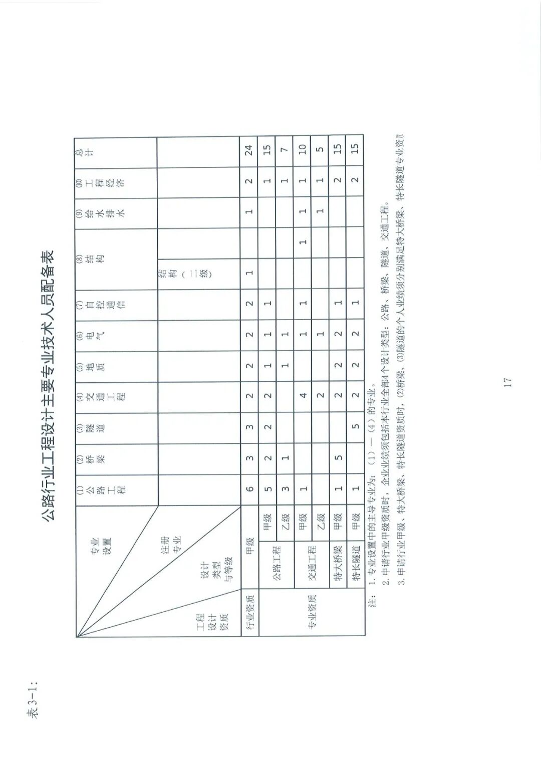
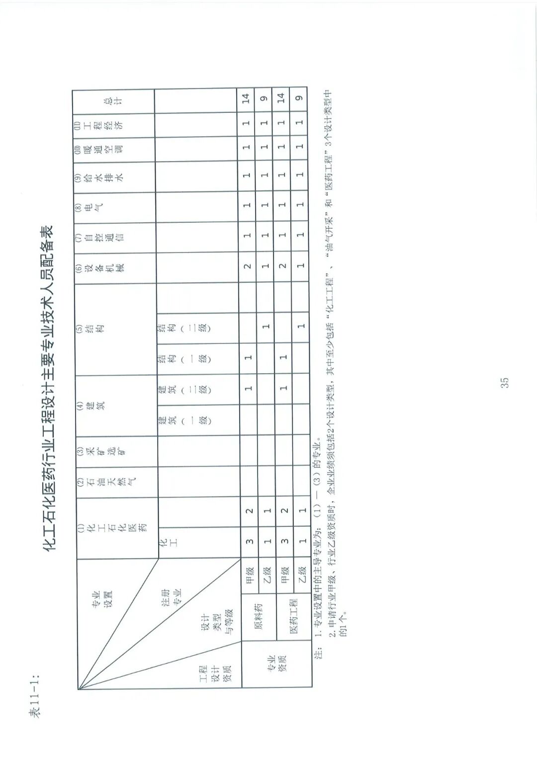
4:工程设计资质标准
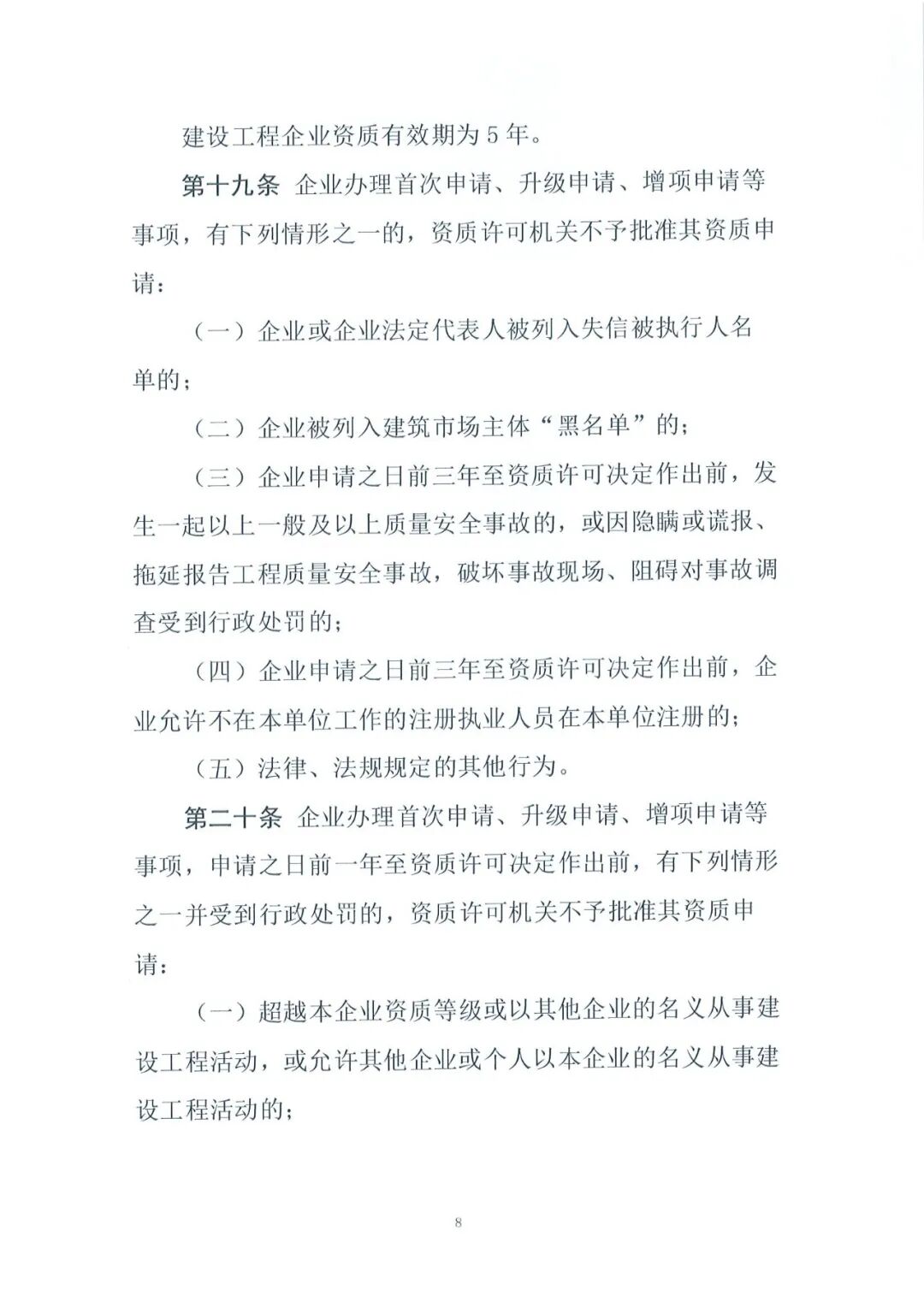
建设工程企业资质管理规定(公开征求意见稿)
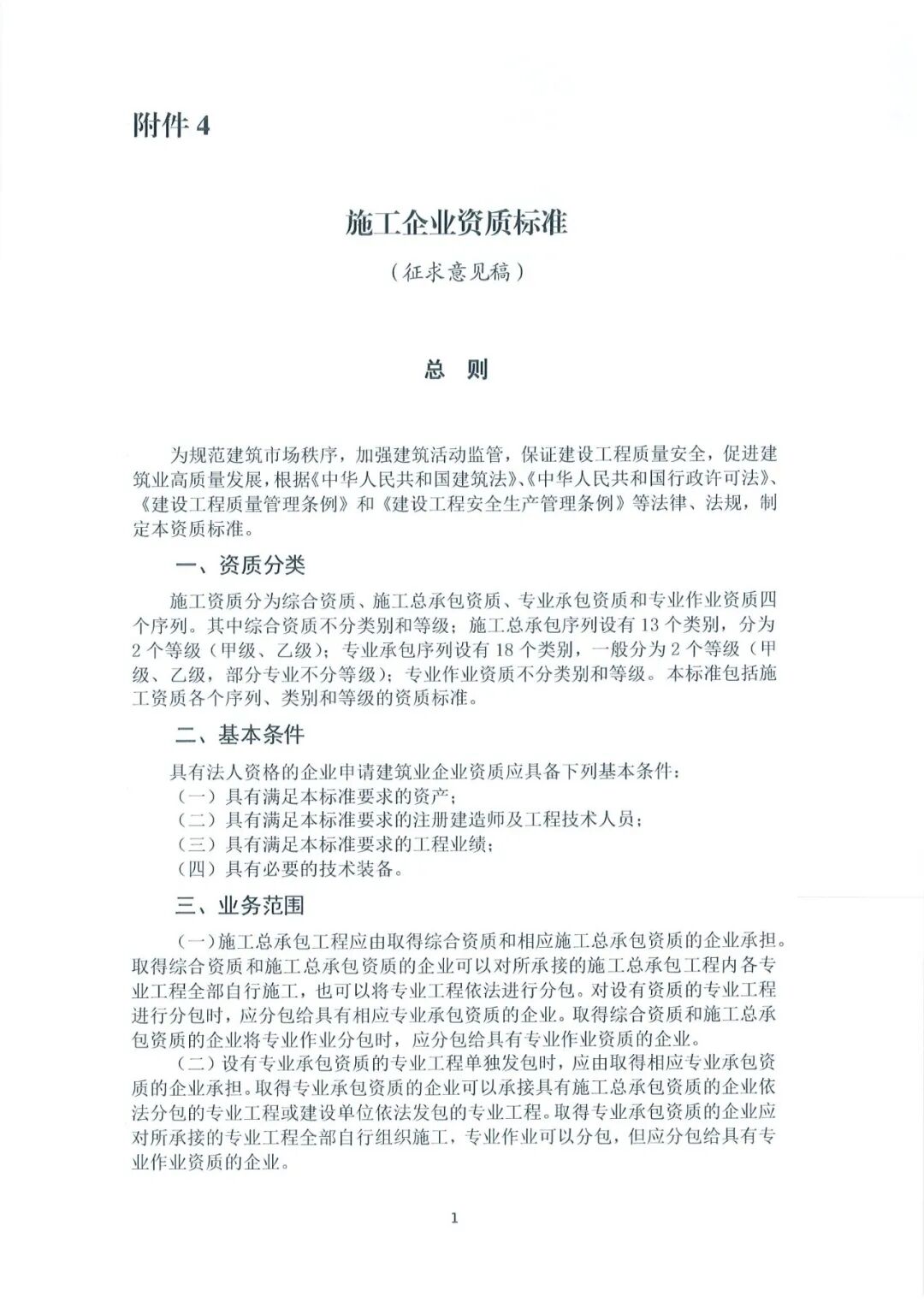
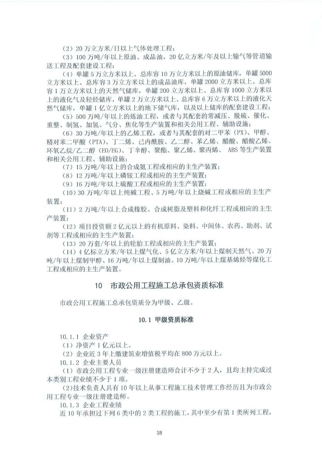
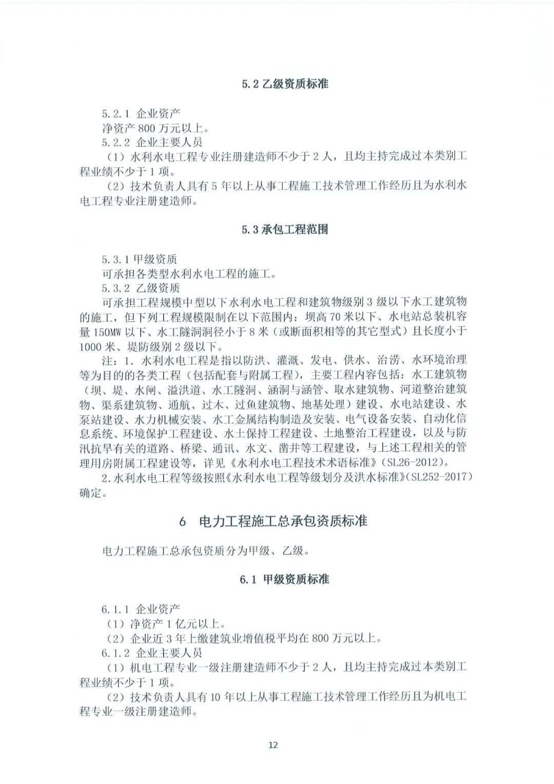
施工企业资质标准(征求意见稿)
工程勘察资质标准(征求意见稿)
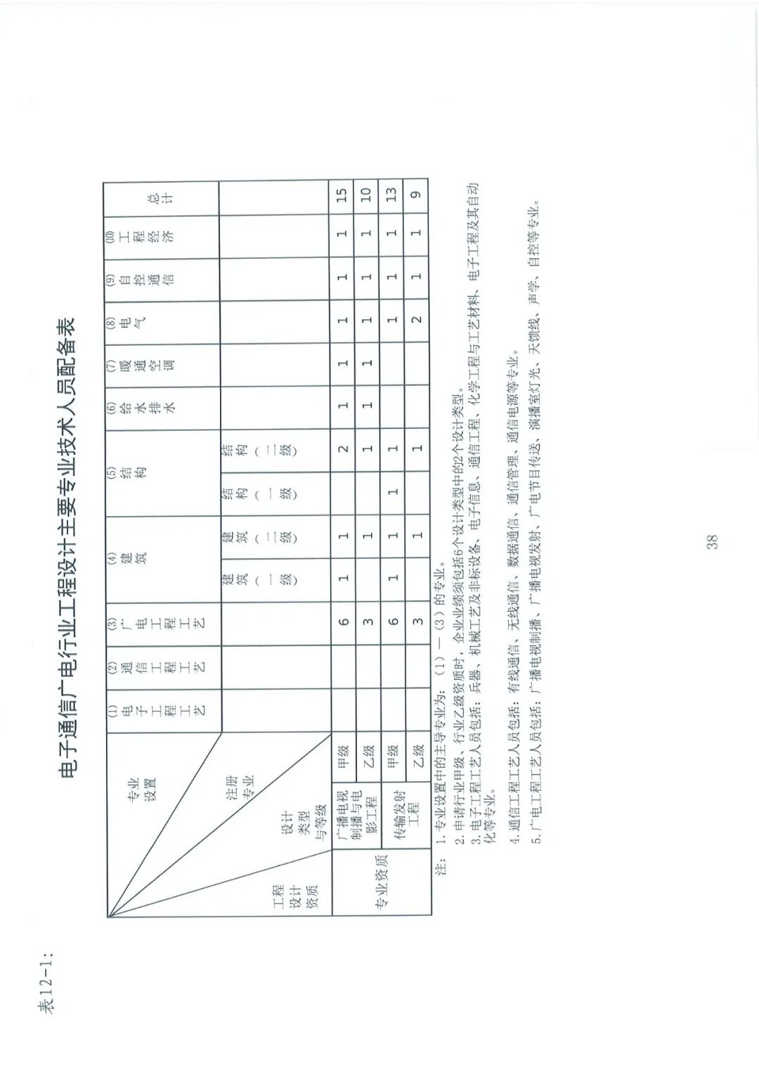
工程设计资质标准(征求意见稿)









京公网安备 11010802031802号