住建部:关于印发智能建造与新型建筑工业化协同发展可复制经验做法清单(第一批)的通知
发布时间:2021-08-30
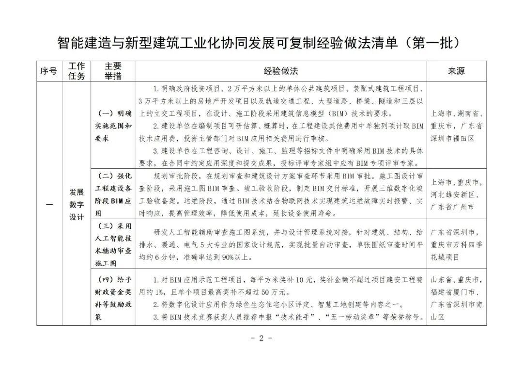
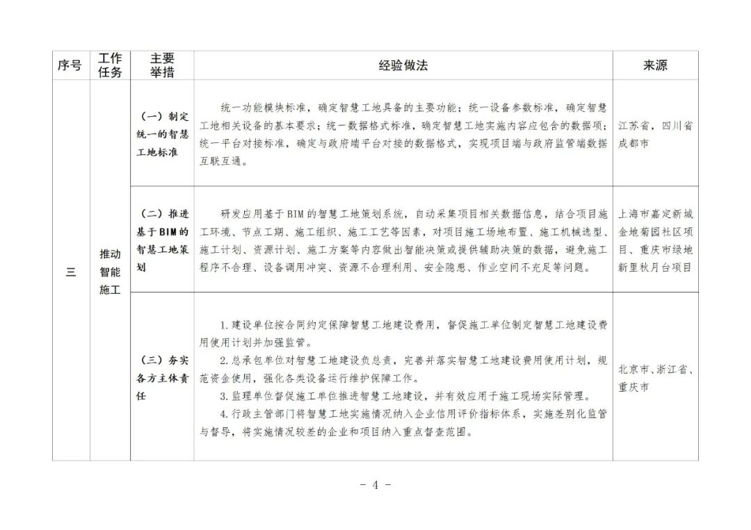
按照《住房和城乡建设部等部门关于推动智能建造与建筑工业化协同发展的指导意见》(建市〔2020〕60号)要求,各地围绕数字设计、智能生产、智能施工等方面积极探索,推动智能建造与新型建筑工业化协同发展取得较大进展。住房和城乡建设部办公厅总结各地经验做法形成《智能建造与新型建筑工业化协同发展可复制经验做法清单(第一批)》,现予以引发,请结合实际学习借鉴。
﹀
﹀
﹀









京公网安备 11010802031802号